这是一份会让很多学员感觉很走心的就业案例。
他身上的标签:专科学历 流水线工人 励志学习HTML5 成功转身Web前端工程师
这位到底是何方神圣?TA是怎么做到的?
世上最可贵的,就是知道自己该做什么的人。比这更可贵的,是知道自己该做什么并且付诸实施的人。
我很敬佩这种人。
胡××同学进HTML5专家班时,他已经在一家化工厂流水线上工作了好几年了。
一般来说,工作环境稳定,福利待遇还不错,职场中的蓝领人群还是相对满足生活现状的。
何况就算不满意工作,大部分求职者不是忙着在投简历要不就是在去应聘的路上,总而言之是马不停蹄地再找工作。

而这位同学居然选择了来云和数据学习HTML5。让人感叹的同时,也让人好奇“他究竟是怎么想的呢?”、“他能顺利毕业求职吗?”
HTML5学习的门槛低,这对于没有接触过这类课程的胡××来说,是个有利的条件。
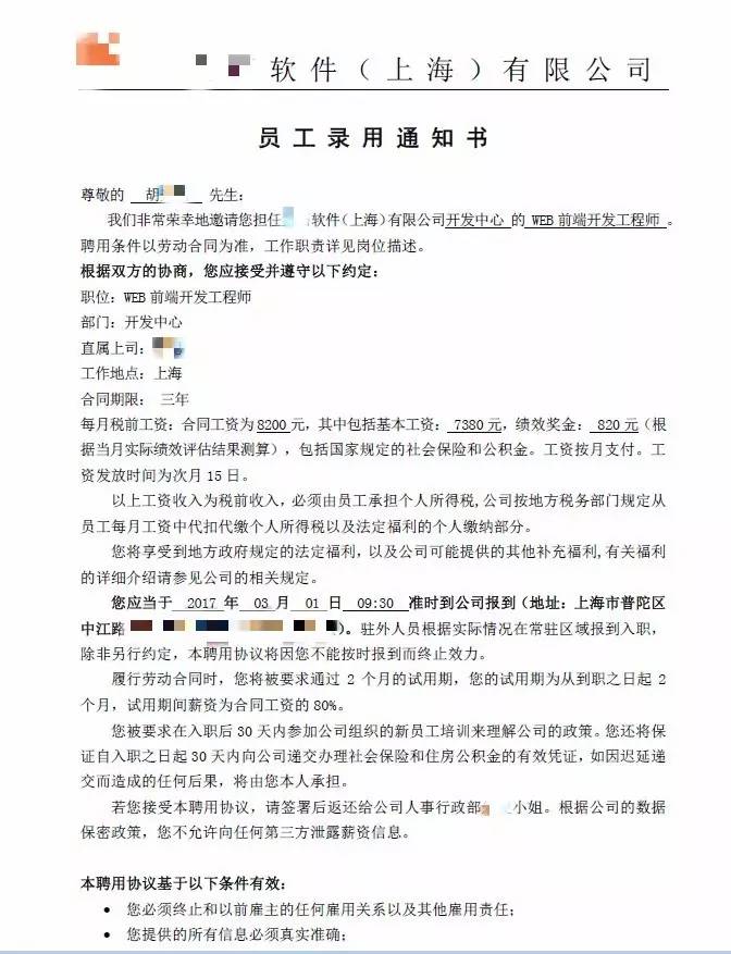
互联网时代飞速发展,抓住机会的人一定会乘风破浪。在云和数据HTML5专家班学习几个月后,胡××最终入职上海某软件有限公司,担任Web前端开发工程师一职,基本月薪8200元,成功完成了从流水线工人到Web前端开发工程师的逆袭。
对此,他是这样回答的:
1、趁年轻,多学点
“我自己一直觉得——趁着年轻,多学一点,总是好的。”
2、很多同学已经在云和数据学习,可以直接了解到他们的学习成果。
如此看来,估计是对“同学在云和数据学习”考察结果满意,所以最终自己也报名了吧。
当然小编也认为,无论人生职场之路如何,都已经阻挡不了胡××同学在未来乘风破浪了。
为啥呢?
当然不是颜值的原因。因为有主见+有行动力,并且已经将其付诸行动。一个知道自己想干什么并且去干了的人,往往是成功席位上的常客。如果这个人还很年轻,那大抵是可以预祝他前途无量的。

云和html5学员入职通知书
当然,还得无私分享下我云和数据公司的HTML5课程。
一、云和数据HTML5课程项目开发流程
1、确定产品原型、设计
查看产品原型和效果图,确定产品的前端可行性;
2、搭建前端脚手架
采用GULP(基于NOdeJS)搭建前端脚手架,使开发流程更标准;
3、前端架构
分析项目特点,确定项目前端技术选型;
4、页面重构+交互
调试工具完成页面重构和JS交互;
5、兼容性测试
各大主流平台,浏览器兼容性测试;
6、团队协作
对接后台确定不同模块的实现方案。
二、云和数据HTML5课程特色:
教学模式:采用“1+1+1″模式,即引导式教学+训练同步+实战训练+面试案例分析;
课程设置:课程重基础,更重高端,毕业即可达到中高级工程师水平,轻松胜任WEB前端/混合应用开发工作;
项目实训:云和传统优势项目+合作企业真实项目,让你4个月就拥有2年以上的项目实战经验;
全程辅导:通过作业+考核把控学生知识掌握情况,借助晚自习进行区别化、精细化辅导;
就业服务:由业内经验丰富的企业HR提供全线跟踪的就业服务;
开发模式:基于时下最火爆的NodeJS构建前端开发环境、搭建项目运行的Server环境、开发Ajax调用的后台接口,让你不用求人就能独立完成一个完整项目。
学习IT技术一定要趁早,想要名企高薪就业,就来云和数据吧,这将是你最正确的选择!
详情:http://www.haoracle.com/