我们现在正处于一个个人发展、个人崛起的好时代,但是仍然有很多设计师在进入UI设计几年后会感到有些迷茫,不知道如何持续提升。很多人的选择是去学习新的软件,或是做不同类型的项目,但是收效甚微。其实这是很多设计师在职业发展途中都会遇到的瓶颈。
如何突破瓶颈期,这是很多处于这个阶段的小伙伴共同的苦恼。今天小编就为大家简单分析一下,如何突破设计瓶颈期?

1、量变引发质变
量变引发质变,设计师如何质变?
第一次质变:在新人阶段,至少要学会3个软件工具,比如形状工具,路径查找器,钢笔工具,综合运用这三个工具就可以做出一个具象的图形,这就是一次量到质的变化。
第二次质变:大量软件练习以提升自己的专业能力,并使用这种专业能力创造价值。
第三次质变:除了前两次质变的积累之外,还需要更多的学习和练习。

2、培养协作意识
互联网时代,看重的并不仅仅是你的个人能力,更加看重的是你的合作能力,你的个人价值也只有在协作之中才能达到最高。所有人都认为互联网是一个个性主义崛起时代,但它更是一个强调协调和合作的时代。
3、主人翁心态
什么叫做主人翁心态?就是多在公司里面干点除了老板让你干的、支付给你工资的事情之外的事,当你每次尝试把自己当成总监来要求自己的时候,你就真的成为了总监。

很多时候公司的价值和你的命运是息息相关的,设计师想要扩大自己的影响力和自身价值,往往是寄托在公司之上的,我们需要有一个特别成熟的产品设计来表达自己的个人价值,设计师一定是伴随着一个伟大的产品而被其他人津津乐道。
4、多看优秀作品
相信很多人都有这样的疑问,多看优秀的作品到底有没有用?

通常来说,多看好的作品确实可以提高设计水平,但要看你是怎么“看”的。如果你只是走马观花,漫无目的,那我建议你还是别浪费时间了。当我们去欣赏那些好的作品的时候,要学会分析思考。临摹也可以帮助你了解作品的核心,同时也能提高自己的审美。
5、建分享圈子

线下会有很多有意思的设计作品分享会,平时有空多去听一下,多跟其他同行业的设计师们交流一下,慢慢建立起来一个固定的朋友圈之后,当自己有了新的设计理论,辅助插件的时候,也尝试组办一个自己的分享会,这是一个良性循环。
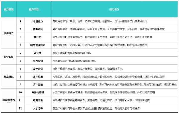
6、选择一个细分方向

设计师的职业发展问题已经被公司越来越重视,很多互联网公司引入了职级评定机制,一方面对于设计师能力类别的要求更加明确了,另一方面也方便各家公司对齐人才梯队及薪资。其实仔细研究一下各大公司的能力要求,会发现大家对优秀设计师的标准是比较接近的。除了专业能力过硬外,还需要兼顾软技能,以及好的职业素养。
如同游戏里面的技能树,设计师在修满基本能力后(高质高量的完成设计交付),可以选择更擅长的发展方向,来打造下一阶段的核心竞争力。比如,成为全链路设计师。
7、学习永无止境
现在在网上听一节免费的设计分享似乎并不难,你可以试试写出以前你听过的一堂课,老师讲的三个重点,如果你写不出3个重点,要不然是老师不讲干货,要不然就是你根本没有记住老师都分享了什么。
当然,如果有更专业更高效的培训课程,你进步的速度就会大大提升,这些课程的投入也是对你未来人生的投资。
云和数据UI课程涵盖平面、网页、手绘、UI、UE、产品交互H5、电商C4D等多种设计,课程内容遵循国内一线互联网企业设计岗位定制,倾力打造从“视觉设计师”向专业的“用户体验设计师”进阶的职业发展道路!